儿童感染新冠有哪些症状?
儿童感染新冠的表现和成人相似,以上呼吸道感染症状为主,如发烧、咳嗽、流鼻涕、鼻塞、咽痛等。少部分儿童还可能伴有肌肉酸痛、食欲不佳、呕吐、腹泻,甚至出现喘息、声音嘶哑等。儿童发烧程度个体差异较大,多数儿童会烧到39-40℃,热程一般2-3天,病程一般是3-5天。
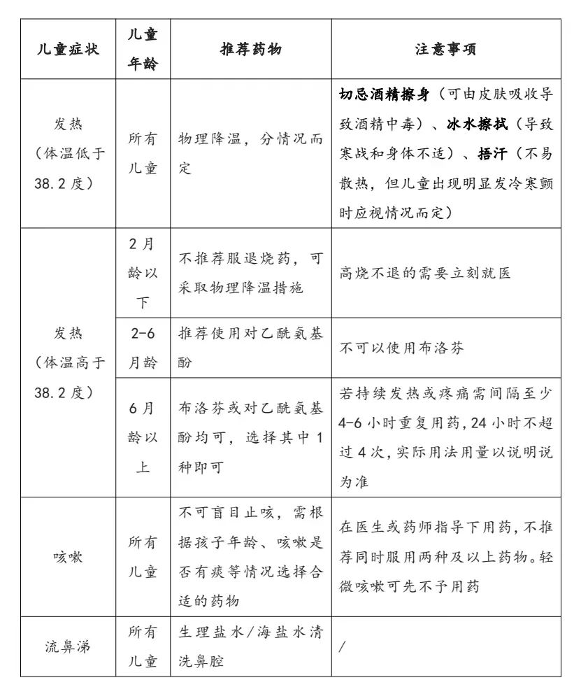
不同年龄段儿童感染后如何用药,有哪些注意事项?

如何给发热儿童物理降温?
能否进行物理降温需要分情况而定:
1) 体温上升期:儿童可能手脚冰冷,伴有畏寒、寒战表现,此时不宜物理降温,需适当添加衣物,搓热或者温水浸泡手脚。
2) 体温持续期:儿童手脚暖和,浑身发热,可以进行物理降温,需保持合适的室温,减少衣物,用温水擦拭颈项两侧、腋窝、肘窝、腹股沟等处皮肤,泡温水澡,多喝水。
儿童吃退烧药时,有哪些重要注意事项?
儿童发烧时的温度高低与病情的严重程度没有必然关系,服用退烧药的主要目的是为了缓解发烧给孩子带来的不适,让孩子安全舒适地度过发热期,而不是追求体温正常。用药时需重点关注以下事宜:
1) 不要同时服用两种退烧药,以免造成孩子的肝脏损伤,也不建议两种退烧药交替服用;
2) 使用退烧药时,应按照说明书推荐的适用年龄、剂量、时间间隔等规范服用,不能因为孩子烧退不下来而不停地给孩子服药;
3) 如果给孩子服用复方感冒制剂,一定要阅读说明书里的成分表,避免与退热药成分重复,导致药物过量;
4) 中成药服用一种即可,不建议两种以上同时服用。
儿童出现高热惊厥怎么办?
对于3岁以下的婴幼儿来说,出现“高热”(39度以上)的几率较高且可能反复发热。需要特别关注高热引起的热性惊厥。热性惊厥大多在体温升至38℃以上时出现,以全身或局部肌肉抽搐为主要表现,一般于开始发烧后的24 小时内发生,发作时间短暂,最长不超过15分钟,多数在5分钟内可自行停止。
如儿童出现热性惊厥,家长应尽量保持冷静,可以采取以下措施:
1) 将宝宝放在平整的表面上如地板或床上,解开衣领保持呼吸通畅;
2) 头偏向一侧,防止宝宝吸入呕吐物或分泌物等,如果嘴里有食物,不要试图将食物取出;
3) 避免掐人中、强行按压企图终止抽搐,否则可能导致宝宝二次受伤;
4) 避免摇晃、喂水、喂药等行为;
5) 有条件者可用手机记录宝宝发作过程,为医生诊断提供参考;
6) 如发作超过5分钟未停止,需拨打120 急救电话;
7) 待惊厥过后,或120到来后带孩子去医院就诊。
儿童感染新冠出现什么症状需要去医院就诊?
如果儿童虽有发烧等症状,但精神状态较好,且退烧后能吃能喝能玩,可暂时不去医院,在家继续观察、对症处理。但如果出现以下几种情况,建议及时去医院就诊:
1) 发烧持续3天以上没有好转,或者即便退烧了,但精神依然不好,婴幼儿哭闹、烦躁、不好安抚,或大孩子嗜睡、没精神、脸色不好时,无论体温高低都要去医院就诊;
2) 剧烈咳嗽,影响到日常生活和睡眠;
3) 孩子出现喘息、呼吸增快,甚至呼吸困难,有明显的声音嘶哑;
4) 孩子出现意识障碍、惊厥,应马上去医院就诊。
特别提醒:3个月以下的孩子较为特殊,可选择药物较少,一旦出现发热,建议及时就诊。