随着人工智能(AI)、大数据、云计算为代表的新型信息技术飞速发展,传统冯·诺依曼计算架构面临的“功耗墙”与“存储墙”问题日益凸显。神经形态计算作为一种模拟人脑神经工作模式的新型计算范式,被视为突破这一瓶颈的核心方向。其中,铁电隧道结(Ferroelectric Tunnel Junctions, FTJs)由于具有尺寸小、非破坏性读取、多级电导调节、超低功耗等特性在下一代神经形态存储器件中脱颖而出。相较于传统的钙钛矿型铁电材料,具有萤石结构的铁电HfO2不仅与Si基CMOS工艺兼容,而且在缩小到纳米尺度也能保持优异的铁电性而备受关注。然而用于神经形态器件的外延铪基FTJs仍面临诸多挑战,其关键难点在于阐明掺杂氧化铪薄膜的结构与铁电性的关联,以及提高铪基FTJs电导调节的线性度和对称性。
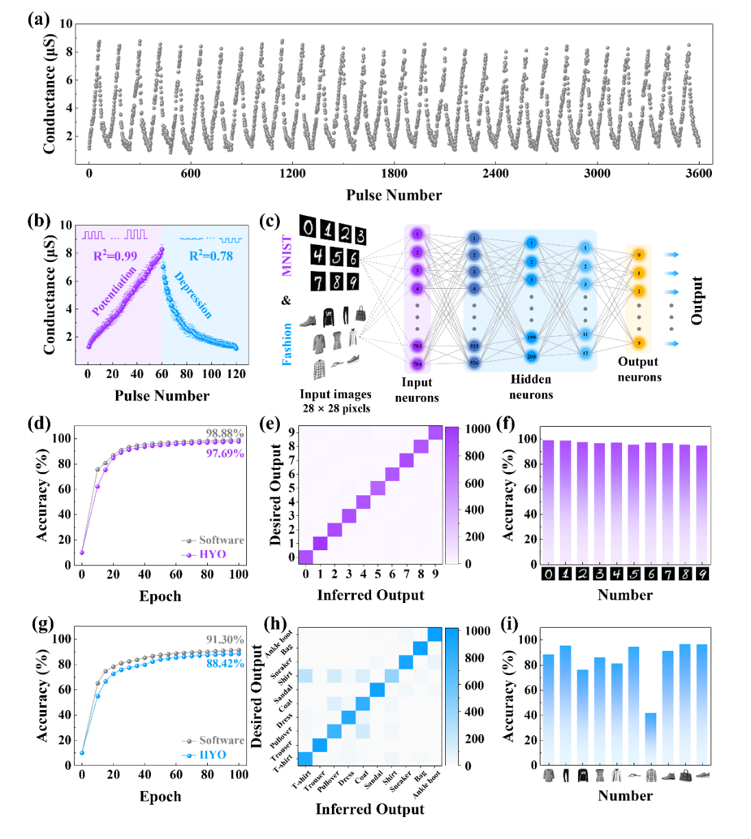
针对上述难题,西安交通大学电信学部电子科学与工程学院任巍教授、牛刚教授团队采用钇(Y)掺杂和衬底取向策略,成功制备出厚度仅为5.5纳米的外延钇掺杂氧化铪(HYO)铁电薄膜,该薄膜的剩余极化强度高达54.7μC/cm2,超过此前报道的绝大多数铪基薄膜。团队通过多种先进表征手段明确了该铁电薄膜呈现单一铁电正交结构并伴随一定程度的菱形畸变。基于铁电HYO薄膜优异的电学特性,团队构建了FTJ器件,该器件实现了8级清晰可辨的电阻态,开关循环次数超过105次。通过优化设计阶梯式电脉冲方案,器件的电导增强和抑制均实现了高线性度调控。在实际应用测试中,基于该FTJ构建的全连接人工神经网络,在MNIST手写数字图像数据集上实现了97.7%的识别准确率,在复杂度更高的Fashion-MNIST服装图像数据集上也达到了88.4%的优异识别准确率。该研究结果不仅凸显了外延铪基FTJs在神经形态应用方面的巨大潜力,还深入阐释了铪基材料结构与铁电性之间的物理原理。

近日,该研究成果以《具有巨大剩余极化强度的外延钇掺杂氧化铪铁电隧道结用于人工突触和神经形态计算》(Epitaxial Yttrium Doped Hafnia with Giant Remnant Polarization for Ferroelectric Tunnel Junction Artificial Synapses and Neuromorphic Computing)为题,发表在国际著名期刊《美国化学学会·纳米》(ACS Nano)上。西安交通大学孟昊岩博士生为论文第一作者,电信学部牛刚教授为该论文的通讯作者,电信学部任巍教授、赵金燕副教授等为共同作者。论文的合作单位还包括德国莱布尼茨晶体生长研究所。


钇掺杂氧化铪铁电薄膜的球差透射电镜图像

钇掺杂氧化铪铁电薄膜的铁电(压电)性能

钇掺杂氧化铪FTJs的开关机理分析及多级存储性能

钇掺杂氧化铪FTJs的电导调制及其在神经形态计算中的应用
该研究工作得到国家自然科学基金和陕西省重点研发计划等资助,表征及测试工作得到西安交通大学分析测试共享中心的支持。
西安交通大学电信学部电子科学与工程学院任巍教授、牛刚教授课题组长期从事后摩尔集成电路功能薄膜与器件的研究。近年来在“后摩尔”介电、压(铁)电功能薄膜与集成器件方面取得了系列成果,研究论文已经发表于Nature Commun.、ACS Nano、Adv. Funct. Mater.和IEEE EDL等期刊上。
文章链接:https://pubs.acs.org/doi/full/10.1021/acsnano.5c20633
牛刚教授个人主页:https://gr.xjtu.edu.cn/web/gangniu